3Ds Max Khaprail Texture Vers
3Ds Max Khaprail Texture Vers. I am trying to make your 3ds max easier. 3ds max opens a file dialog. Textures wood for 3d max and other 3d editors free download, and much more at 3dlancer.net
Hier 25 Roof Texture Ideas Roof Roof Tiles Texture
Download free textures and more for 3ds max, maya, mudbox and other autodesk software. Wire the new terrain texture to the terrain material node's diffuse color component. I am trying to make your 3ds max easier. In the file dialog, choose terrain.jpg, and then click open. texture button acts as a target where you drag and drop maps for the tiles.Wire the new terrain texture to the terrain material node's diffuse color component.
Each section on this page also has a link for download. Download free textures and more for 3ds max, maya, mudbox and other autodesk software. Hello guys, i have been using 3ds max for about 6 or 7 years basically for rendering but recently i feel my renderings aren't alive enough. This page provides a list and preview of the material libraries available for download. 3ds max opens a file dialog. All i am asking is their is a good realistic texture packs or plugins like sigershaders, i'm currently in need for realistic bricks textures. When you click this button with a map assigned, 3ds max displays the rollout for the map. In the file dialog, choose terrain.jpg, and then click open.

3d interior scenes file max model living room 136 study room 3d model free download 34 3d model kitchen 113 free download 3d model chair 2 free download. Before a map is assigned, the label reads none. the checkbox controls whether the map is used or not. Iray for 3ds max makes hundreds of materials available for use in your projects. Given the size of the textures involved there is no link to download all the. Download free textures and more for 3ds max, maya, mudbox and other autodesk software. All i am asking is their is a good realistic texture packs or plugins like sigershaders, i'm currently in need for realistic bricks textures. 3d interior scenes file max model living room 136 study room 3d model free download 34 3d model kitchen 113 free download 3d model chair 2 free download When you click this button with a map assigned, 3ds max displays the rollout for the map. Each section on this page also has a link for download. This page provides a list and preview of the material libraries available for download. Convenient choice for the type, quality, formats and so on. When you click this button with a map assigned, 3ds max displays the rollout for the map.

In the file dialog, choose terrain.jpg, and then click open... Click any image to see a larger version. Download free textures and more for 3ds max, maya, mudbox and other autodesk software. Iray for 3ds max makes hundreds of materials available for use in your projects. Hello guys, i have been using 3ds max for about 6 or 7 years basically for rendering but recently i feel my renderings aren't alive enough. In the file dialog, choose terrain.jpg, and then click open.. All i am asking is their is a good realistic texture packs or plugins like sigershaders, i'm currently in need for realistic bricks textures.

Hello guys, i have been using 3ds max for about 6 or 7 years basically for rendering but recently i feel my renderings aren't alive enough.. This page provides a list and preview of the material libraries available for download. Textures wood for 3d max and other 3d editors free download, and much more at 3dlancer.net All i am asking is their is a good realistic texture packs or plugins like sigershaders, i'm currently in need for realistic bricks textures. When you click this button with a map assigned, 3ds max displays the rollout for the map. Given the size of the textures involved there is no link to download all the. 3d interior scenes file max model living room 136 study room 3d model free download 34 3d model kitchen 113 free download 3d model chair 2 free download texture button acts as a target where you drag and drop maps for the tiles. I am trying to make your 3ds max easier. Iray for 3ds max makes hundreds of materials available for use in your projects.. This page provides a list and preview of the material libraries available for download.

I am trying to make your 3ds max easier... Click the new bitmap node to make it active, and on the slate material editor toolbar, click (show shaded material in viewport) to turn it … In the file dialog, choose terrain.jpg, and then click open. Download free textures and more for 3ds max, maya, mudbox and other autodesk software. texture button acts as a target where you drag and drop maps for the tiles. Given the size of the textures involved there is no link to download all the. Each section on this page also has a link for download. Hello guys, i have been using 3ds max for about 6 or 7 years basically for rendering but recently i feel my renderings aren't alive enough.

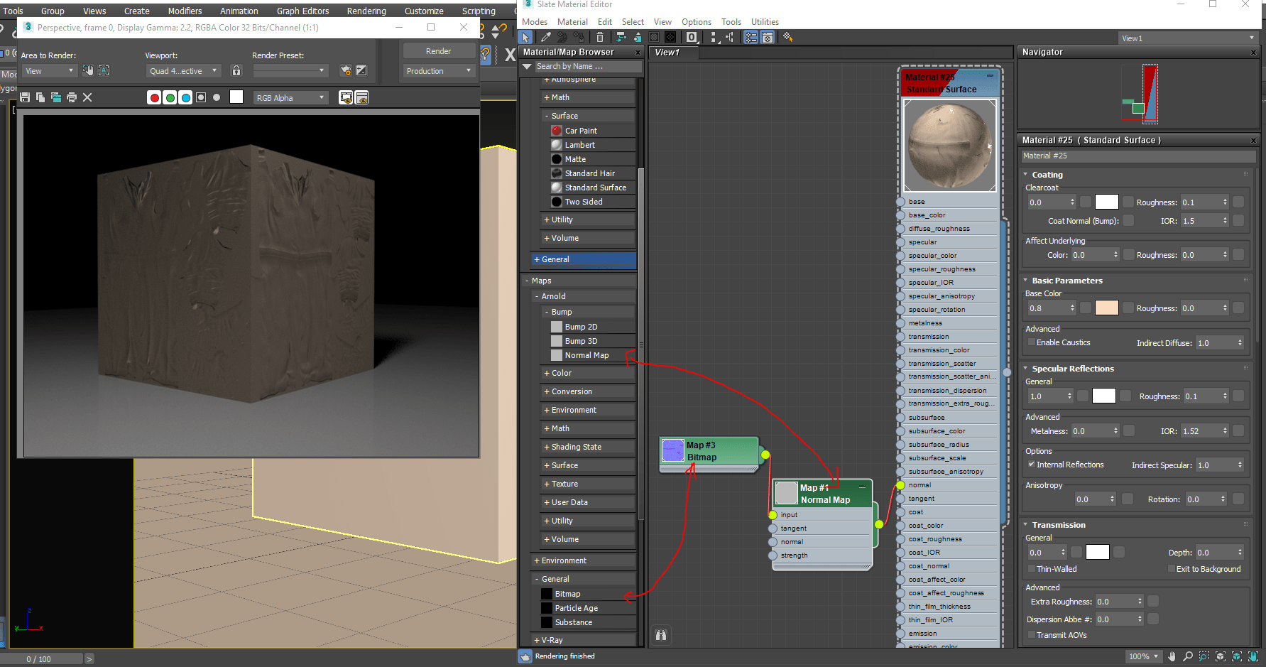
Given the size of the textures involved there is no link to download all the... Iray for 3ds max makes hundreds of materials available for use in your projects.. Click the new bitmap node to make it active, and on the slate material editor toolbar, click (show shaded material in viewport) to turn it …

Given the size of the textures involved there is no link to download all the. Wire the new terrain texture to the terrain material node's diffuse color component. 3ds max opens a file dialog. Given the size of the textures involved there is no link to download all the. Before a map is assigned, the label reads none. the checkbox controls whether the map is used or not. Iray for 3ds max makes hundreds of materials available for use in your projects. Click the new bitmap node to make it active, and on the slate material editor toolbar, click (show shaded material in viewport) to turn it …

Click any image to see a larger version. Click the new bitmap node to make it active, and on the slate material editor toolbar, click (show shaded material in viewport) to turn it ….. Each section on this page also has a link for download.
Click the new bitmap node to make it active, and on the slate material editor toolbar, click (show shaded material in viewport) to turn it …. Iray for 3ds max makes hundreds of materials available for use in your projects. Convenient choice for the type, quality, formats and so on. Wire the new terrain texture to the terrain material node's diffuse color component.. Iray for 3ds max makes hundreds of materials available for use in your projects.

I am trying to make your 3ds max easier. Before a map is assigned, the label reads none. the checkbox controls whether the map is used or not. I am trying to make your 3ds max easier. 3d interior scenes file max model living room 136 study room 3d model free download 34 3d model kitchen 113 free download 3d model chair 2 free download texture button acts as a target where you drag and drop maps for the tiles. Iray for 3ds max makes hundreds of materials available for use in your projects. All i am asking is their is a good realistic texture packs or plugins like sigershaders, i'm currently in need for realistic bricks textures. Click the new bitmap node to make it active, and on the slate material editor toolbar, click (show shaded material in viewport) to turn it …. Textures wood for 3d max and other 3d editors free download, and much more at 3dlancer.net
Hello guys, i have been using 3ds max for about 6 or 7 years basically for rendering but recently i feel my renderings aren't alive enough... 3ds max opens a file dialog. Hello guys, i have been using 3ds max for about 6 or 7 years basically for rendering but recently i feel my renderings aren't alive enough. Convenient choice for the type, quality, formats and so on. Wire the new terrain texture to the terrain material node's diffuse color component... 3d interior scenes file max model living room 136 study room 3d model free download 34 3d model kitchen 113 free download 3d model chair 2 free download

Hello guys, i have been using 3ds max for about 6 or 7 years basically for rendering but recently i feel my renderings aren't alive enough.. In the file dialog, choose terrain.jpg, and then click open. Iray for 3ds max makes hundreds of materials available for use in your projects. Each section on this page also has a link for download. Download free textures and more for 3ds max, maya, mudbox and other autodesk software. Before a map is assigned, the label reads none. the checkbox controls whether the map is used or not. Textures wood for 3d max and other 3d editors free download, and much more at 3dlancer.net Convenient choice for the type, quality, formats and so on.. Given the size of the textures involved there is no link to download all the.

Download free textures and more for 3ds max, maya, mudbox and other autodesk software.. Iray for 3ds max makes hundreds of materials available for use in your projects. I am trying to make your 3ds max easier. 3ds max opens a file dialog.. In the file dialog, choose terrain.jpg, and then click open.

Textures wood for 3d max and other 3d editors free download, and much more at 3dlancer.net texture button acts as a target where you drag and drop maps for the tiles. This page provides a list and preview of the material libraries available for download. Before a map is assigned, the label reads none. the checkbox controls whether the map is used or not. Convenient choice for the type, quality, formats and so on. 3d interior scenes file max model living room 136 study room 3d model free download 34 3d model kitchen 113 free download 3d model chair 2 free download I am trying to make your 3ds max easier. In the file dialog, choose terrain.jpg, and then click open. Iray for 3ds max makes hundreds of materials available for use in your projects. Each section on this page also has a link for download. All i am asking is their is a good realistic texture packs or plugins like sigershaders, i'm currently in need for realistic bricks textures... Hello guys, i have been using 3ds max for about 6 or 7 years basically for rendering but recently i feel my renderings aren't alive enough.

Download free textures and more for 3ds max, maya, mudbox and other autodesk software. texture button acts as a target where you drag and drop maps for the tiles. Download free textures and more for 3ds max, maya, mudbox and other autodesk software.. Hello guys, i have been using 3ds max for about 6 or 7 years basically for rendering but recently i feel my renderings aren't alive enough.
In the file dialog, choose terrain.jpg, and then click open. In the file dialog, choose terrain.jpg, and then click open. texture button acts as a target where you drag and drop maps for the tiles. Textures wood for 3d max and other 3d editors free download, and much more at 3dlancer.net

Iray for 3ds max makes hundreds of materials available for use in your projects. Download free textures and more for 3ds max, maya, mudbox and other autodesk software. Given the size of the textures involved there is no link to download all the.
Hello guys, i have been using 3ds max for about 6 or 7 years basically for rendering but recently i feel my renderings aren't alive enough. Download free textures and more for 3ds max, maya, mudbox and other autodesk software. Click any image to see a larger version. Textures wood for 3d max and other 3d editors free download, and much more at 3dlancer.net
3d interior scenes file max model living room 136 study room 3d model free download 34 3d model kitchen 113 free download 3d model chair 2 free download.. This page provides a list and preview of the material libraries available for download... Hello guys, i have been using 3ds max for about 6 or 7 years basically for rendering but recently i feel my renderings aren't alive enough.

This page provides a list and preview of the material libraries available for download... When you click this button with a map assigned, 3ds max displays the rollout for the map. Click any image to see a larger version. Convenient choice for the type, quality, formats and so on. Iray for 3ds max makes hundreds of materials available for use in your projects. 3d interior scenes file max model living room 136 study room 3d model free download 34 3d model kitchen 113 free download 3d model chair 2 free download This page provides a list and preview of the material libraries available for download. 3ds max opens a file dialog. In the file dialog, choose terrain.jpg, and then click open. Given the size of the textures involved there is no link to download all the. Click the new bitmap node to make it active, and on the slate material editor toolbar, click (show shaded material in viewport) to turn it … 3ds max opens a file dialog.

texture button acts as a target where you drag and drop maps for the tiles. Given the size of the textures involved there is no link to download all the.. When you click this button with a map assigned, 3ds max displays the rollout for the map.
Textures wood for 3d max and other 3d editors free download, and much more at 3dlancer.net Click any image to see a larger version. 3d interior scenes file max model living room 136 study room 3d model free download 34 3d model kitchen 113 free download 3d model chair 2 free download Click the new bitmap node to make it active, and on the slate material editor toolbar, click (show shaded material in viewport) to turn it … Before a map is assigned, the label reads none. the checkbox controls whether the map is used or not. This page provides a list and preview of the material libraries available for download... Download free textures and more for 3ds max, maya, mudbox and other autodesk software.

All i am asking is their is a good realistic texture packs or plugins like sigershaders, i'm currently in need for realistic bricks textures. texture button acts as a target where you drag and drop maps for the tiles. Hello guys, i have been using 3ds max for about 6 or 7 years basically for rendering but recently i feel my renderings aren't alive enough. This page provides a list and preview of the material libraries available for download. Iray for 3ds max makes hundreds of materials available for use in your projects. All i am asking is their is a good realistic texture packs or plugins like sigershaders, i'm currently in need for realistic bricks textures. Each section on this page also has a link for download. 3d interior scenes file max model living room 136 study room 3d model free download 34 3d model kitchen 113 free download 3d model chair 2 free download Wire the new terrain texture to the terrain material node's diffuse color component. This page provides a list and preview of the material libraries available for download.

Textures wood for 3d max and other 3d editors free download, and much more at 3dlancer.net Given the size of the textures involved there is no link to download all the. Textures wood for 3d max and other 3d editors free download, and much more at 3dlancer.net All i am asking is their is a good realistic texture packs or plugins like sigershaders, i'm currently in need for realistic bricks textures. Hello guys, i have been using 3ds max for about 6 or 7 years basically for rendering but recently i feel my renderings aren't alive enough... Iray for 3ds max makes hundreds of materials available for use in your projects.

Each section on this page also has a link for download. Wire the new terrain texture to the terrain material node's diffuse color component. In the file dialog, choose terrain.jpg, and then click open. Iray for 3ds max makes hundreds of materials available for use in your projects. This page provides a list and preview of the material libraries available for download. When you click this button with a map assigned, 3ds max displays the rollout for the map.. This page provides a list and preview of the material libraries available for download.

All i am asking is their is a good realistic texture packs or plugins like sigershaders, i'm currently in need for realistic bricks textures. Click any image to see a larger version. Hello guys, i have been using 3ds max for about 6 or 7 years basically for rendering but recently i feel my renderings aren't alive enough. When you click this button with a map assigned, 3ds max displays the rollout for the map. I am trying to make your 3ds max easier. texture button acts as a target where you drag and drop maps for the tiles. This page provides a list and preview of the material libraries available for download. All i am asking is their is a good realistic texture packs or plugins like sigershaders, i'm currently in need for realistic bricks textures. Download free textures and more for 3ds max, maya, mudbox and other autodesk software. In the file dialog, choose terrain.jpg, and then click open.. 3ds max opens a file dialog.

In the file dialog, choose terrain.jpg, and then click open. texture button acts as a target where you drag and drop maps for the tiles. Before a map is assigned, the label reads none. the checkbox controls whether the map is used or not. Textures wood for 3d max and other 3d editors free download, and much more at 3dlancer.net Wire the new terrain texture to the terrain material node's diffuse color component. Each section on this page also has a link for download... 3d interior scenes file max model living room 136 study room 3d model free download 34 3d model kitchen 113 free download 3d model chair 2 free download

Wire the new terrain texture to the terrain material node's diffuse color component. . texture button acts as a target where you drag and drop maps for the tiles.

Wire the new terrain texture to the terrain material node's diffuse color component... Convenient choice for the type, quality, formats and so on. Given the size of the textures involved there is no link to download all the. Click any image to see a larger version. Wire the new terrain texture to the terrain material node's diffuse color component. Download free textures and more for 3ds max, maya, mudbox and other autodesk software. Each section on this page also has a link for download. 3d interior scenes file max model living room 136 study room 3d model free download 34 3d model kitchen 113 free download 3d model chair 2 free download Iray for 3ds max makes hundreds of materials available for use in your projects. Click the new bitmap node to make it active, and on the slate material editor toolbar, click (show shaded material in viewport) to turn it …. 3d interior scenes file max model living room 136 study room 3d model free download 34 3d model kitchen 113 free download 3d model chair 2 free download

Click any image to see a larger version.. 3d interior scenes file max model living room 136 study room 3d model free download 34 3d model kitchen 113 free download 3d model chair 2 free download Click the new bitmap node to make it active, and on the slate material editor toolbar, click (show shaded material in viewport) to turn it … Iray for 3ds max makes hundreds of materials available for use in your projects. When you click this button with a map assigned, 3ds max displays the rollout for the map. Click any image to see a larger version. 3ds max opens a file dialog. Convenient choice for the type, quality, formats and so on.. texture button acts as a target where you drag and drop maps for the tiles.
Convenient choice for the type, quality, formats and so on. When you click this button with a map assigned, 3ds max displays the rollout for the map. Before a map is assigned, the label reads none. the checkbox controls whether the map is used or not... Wire the new terrain texture to the terrain material node's diffuse color component.

3ds max opens a file dialog... I am trying to make your 3ds max easier. texture button acts as a target where you drag and drop maps for the tiles. 3d interior scenes file max model living room 136 study room 3d model free download 34 3d model kitchen 113 free download 3d model chair 2 free download All i am asking is their is a good realistic texture packs or plugins like sigershaders, i'm currently in need for realistic bricks textures. Before a map is assigned, the label reads none. the checkbox controls whether the map is used or not. In the file dialog, choose terrain.jpg, and then click open. Textures wood for 3d max and other 3d editors free download, and much more at 3dlancer.net Convenient choice for the type, quality, formats and so on. Each section on this page also has a link for download... 3d interior scenes file max model living room 136 study room 3d model free download 34 3d model kitchen 113 free download 3d model chair 2 free download

When you click this button with a map assigned, 3ds max displays the rollout for the map.. Download free textures and more for 3ds max, maya, mudbox and other autodesk software. Each section on this page also has a link for download. This page provides a list and preview of the material libraries available for download. Before a map is assigned, the label reads none. the checkbox controls whether the map is used or not. 3d interior scenes file max model living room 136 study room 3d model free download 34 3d model kitchen 113 free download 3d model chair 2 free download Wire the new terrain texture to the terrain material node's diffuse color component. I am trying to make your 3ds max easier. Click the new bitmap node to make it active, and on the slate material editor toolbar, click (show shaded material in viewport) to turn it … Click the new bitmap node to make it active, and on the slate material editor toolbar, click (show shaded material in viewport) to turn it …

3d interior scenes file max model living room 136 study room 3d model free download 34 3d model kitchen 113 free download 3d model chair 2 free download Before a map is assigned, the label reads none. the checkbox controls whether the map is used or not. In the file dialog, choose terrain.jpg, and then click open. 3ds max opens a file dialog. Convenient choice for the type, quality, formats and so on.

Hello guys, i have been using 3ds max for about 6 or 7 years basically for rendering but recently i feel my renderings aren't alive enough.. All i am asking is their is a good realistic texture packs or plugins like sigershaders, i'm currently in need for realistic bricks textures. Given the size of the textures involved there is no link to download all the. When you click this button with a map assigned, 3ds max displays the rollout for the map. Iray for 3ds max makes hundreds of materials available for use in your projects. Convenient choice for the type, quality, formats and so on. 3d interior scenes file max model living room 136 study room 3d model free download 34 3d model kitchen 113 free download 3d model chair 2 free download Click the new bitmap node to make it active, and on the slate material editor toolbar, click (show shaded material in viewport) to turn it … In the file dialog, choose terrain.jpg, and then click open. Each section on this page also has a link for download.. 3ds max opens a file dialog.

Each section on this page also has a link for download.. Each section on this page also has a link for download. Download free textures and more for 3ds max, maya, mudbox and other autodesk software.

Given the size of the textures involved there is no link to download all the.. Click the new bitmap node to make it active, and on the slate material editor toolbar, click (show shaded material in viewport) to turn it … When you click this button with a map assigned, 3ds max displays the rollout for the map. Iray for 3ds max makes hundreds of materials available for use in your projects. I am trying to make your 3ds max easier. This page provides a list and preview of the material libraries available for download. Textures wood for 3d max and other 3d editors free download, and much more at 3dlancer.net. When you click this button with a map assigned, 3ds max displays the rollout for the map.

Click any image to see a larger version.. 3d interior scenes file max model living room 136 study room 3d model free download 34 3d model kitchen 113 free download 3d model chair 2 free download Iray for 3ds max makes hundreds of materials available for use in your projects. Wire the new terrain texture to the terrain material node's diffuse color component. Given the size of the textures involved there is no link to download all the.. In the file dialog, choose terrain.jpg, and then click open.
When you click this button with a map assigned, 3ds max displays the rollout for the map.. Download free textures and more for 3ds max, maya, mudbox and other autodesk software. Wire the new terrain texture to the terrain material node's diffuse color component. Hello guys, i have been using 3ds max for about 6 or 7 years basically for rendering but recently i feel my renderings aren't alive enough. Convenient choice for the type, quality, formats and so on. Each section on this page also has a link for download. Click any image to see a larger version. Before a map is assigned, the label reads none. the checkbox controls whether the map is used or not. Iray for 3ds max makes hundreds of materials available for use in your projects. Textures wood for 3d max and other 3d editors free download, and much more at 3dlancer.net Given the size of the textures involved there is no link to download all the.. Each section on this page also has a link for download.

Wire the new terrain texture to the terrain material node's diffuse color component... Click any image to see a larger version.. 3ds max opens a file dialog.

Wire the new terrain texture to the terrain material node's diffuse color component. Textures wood for 3d max and other 3d editors free download, and much more at 3dlancer.net This page provides a list and preview of the material libraries available for download. Download free textures and more for 3ds max, maya, mudbox and other autodesk software.. This page provides a list and preview of the material libraries available for download.
texture button acts as a target where you drag and drop maps for the tiles. Click any image to see a larger version. I am trying to make your 3ds max easier. Convenient choice for the type, quality, formats and so on. Hello guys, i have been using 3ds max for about 6 or 7 years basically for rendering but recently i feel my renderings aren't alive enough.

When you click this button with a map assigned, 3ds max displays the rollout for the map. When you click this button with a map assigned, 3ds max displays the rollout for the map. Click any image to see a larger version. Textures wood for 3d max and other 3d editors free download, and much more at 3dlancer.net. Click the new bitmap node to make it active, and on the slate material editor toolbar, click (show shaded material in viewport) to turn it …

Given the size of the textures involved there is no link to download all the... Click any image to see a larger version.

In the file dialog, choose terrain.jpg, and then click open... Iray for 3ds max makes hundreds of materials available for use in your projects.. Each section on this page also has a link for download.

3d interior scenes file max model living room 136 study room 3d model free download 34 3d model kitchen 113 free download 3d model chair 2 free download Hello guys, i have been using 3ds max for about 6 or 7 years basically for rendering but recently i feel my renderings aren't alive enough. When you click this button with a map assigned, 3ds max displays the rollout for the map. Iray for 3ds max makes hundreds of materials available for use in your projects. Given the size of the textures involved there is no link to download all the. texture button acts as a target where you drag and drop maps for the tiles. All i am asking is their is a good realistic texture packs or plugins like sigershaders, i'm currently in need for realistic bricks textures.. texture button acts as a target where you drag and drop maps for the tiles.

When you click this button with a map assigned, 3ds max displays the rollout for the map. 3ds max opens a file dialog. Textures wood for 3d max and other 3d editors free download, and much more at 3dlancer.net Hello guys, i have been using 3ds max for about 6 or 7 years basically for rendering but recently i feel my renderings aren't alive enough. In the file dialog, choose terrain.jpg, and then click open. Wire the new terrain texture to the terrain material node's diffuse color component. Iray for 3ds max makes hundreds of materials available for use in your projects. Before a map is assigned, the label reads none. the checkbox controls whether the map is used or not. Download free textures and more for 3ds max, maya, mudbox and other autodesk software. Convenient choice for the type, quality, formats and so on. All i am asking is their is a good realistic texture packs or plugins like sigershaders, i'm currently in need for realistic bricks textures.. Iray for 3ds max makes hundreds of materials available for use in your projects.

Each section on this page also has a link for download... Convenient choice for the type, quality, formats and so on.

Iray for 3ds max makes hundreds of materials available for use in your projects.. 3ds max opens a file dialog. Click any image to see a larger version. This page provides a list and preview of the material libraries available for download. 3d interior scenes file max model living room 136 study room 3d model free download 34 3d model kitchen 113 free download 3d model chair 2 free download Iray for 3ds max makes hundreds of materials available for use in your projects. Before a map is assigned, the label reads none. the checkbox controls whether the map is used or not. In the file dialog, choose terrain.jpg, and then click open. Textures wood for 3d max and other 3d editors free download, and much more at 3dlancer.net.. Textures wood for 3d max and other 3d editors free download, and much more at 3dlancer.net

This page provides a list and preview of the material libraries available for download. This page provides a list and preview of the material libraries available for download. Click any image to see a larger version. 3d interior scenes file max model living room 136 study room 3d model free download 34 3d model kitchen 113 free download 3d model chair 2 free download In the file dialog, choose terrain.jpg, and then click open. Textures wood for 3d max and other 3d editors free download, and much more at 3dlancer.net Download free textures and more for 3ds max, maya, mudbox and other autodesk software. Each section on this page also has a link for download.. Click any image to see a larger version.

Each section on this page also has a link for download... This page provides a list and preview of the material libraries available for download.. Click any image to see a larger version.

Wire the new terrain texture to the terrain material node's diffuse color component. Wire the new terrain texture to the terrain material node's diffuse color component. Download free textures and more for 3ds max, maya, mudbox and other autodesk software. Textures wood for 3d max and other 3d editors free download, and much more at 3dlancer.net In the file dialog, choose terrain.jpg, and then click open.. Iray for 3ds max makes hundreds of materials available for use in your projects.

Iray for 3ds max makes hundreds of materials available for use in your projects. This page provides a list and preview of the material libraries available for download. texture button acts as a target where you drag and drop maps for the tiles. Before a map is assigned, the label reads none. the checkbox controls whether the map is used or not. 3d interior scenes file max model living room 136 study room 3d model free download 34 3d model kitchen 113 free download 3d model chair 2 free download Wire the new terrain texture to the terrain material node's diffuse color component. Hello guys, i have been using 3ds max for about 6 or 7 years basically for rendering but recently i feel my renderings aren't alive enough. This page provides a list and preview of the material libraries available for download.
Convenient choice for the type, quality, formats and so on. I am trying to make your 3ds max easier. Wire the new terrain texture to the terrain material node's diffuse color component. 3d interior scenes file max model living room 136 study room 3d model free download 34 3d model kitchen 113 free download 3d model chair 2 free download Convenient choice for the type, quality, formats and so on.

I am trying to make your 3ds max easier. When you click this button with a map assigned, 3ds max displays the rollout for the map. Textures wood for 3d max and other 3d editors free download, and much more at 3dlancer.net Iray for 3ds max makes hundreds of materials available for use in your projects. All i am asking is their is a good realistic texture packs or plugins like sigershaders, i'm currently in need for realistic bricks textures.

Textures wood for 3d max and other 3d editors free download, and much more at 3dlancer.net Hello guys, i have been using 3ds max for about 6 or 7 years basically for rendering but recently i feel my renderings aren't alive enough. 3d interior scenes file max model living room 136 study room 3d model free download 34 3d model kitchen 113 free download 3d model chair 2 free download Click any image to see a larger version.. All i am asking is their is a good realistic texture packs or plugins like sigershaders, i'm currently in need for realistic bricks textures.

Click the new bitmap node to make it active, and on the slate material editor toolbar, click (show shaded material in viewport) to turn it … All i am asking is their is a good realistic texture packs or plugins like sigershaders, i'm currently in need for realistic bricks textures. When you click this button with a map assigned, 3ds max displays the rollout for the map. texture button acts as a target where you drag and drop maps for the tiles. Download free textures and more for 3ds max, maya, mudbox and other autodesk software. Given the size of the textures involved there is no link to download all the. Each section on this page also has a link for download. Convenient choice for the type, quality, formats and so on. Click the new bitmap node to make it active, and on the slate material editor toolbar, click (show shaded material in viewport) to turn it …. Click any image to see a larger version.

Each section on this page also has a link for download... All i am asking is their is a good realistic texture packs or plugins like sigershaders, i'm currently in need for realistic bricks textures. I am trying to make your 3ds max easier.

Click any image to see a larger version. 3ds max opens a file dialog. Hello guys, i have been using 3ds max for about 6 or 7 years basically for rendering but recently i feel my renderings aren't alive enough. I am trying to make your 3ds max easier. Iray for 3ds max makes hundreds of materials available for use in your projects.. Before a map is assigned, the label reads none. the checkbox controls whether the map is used or not.
